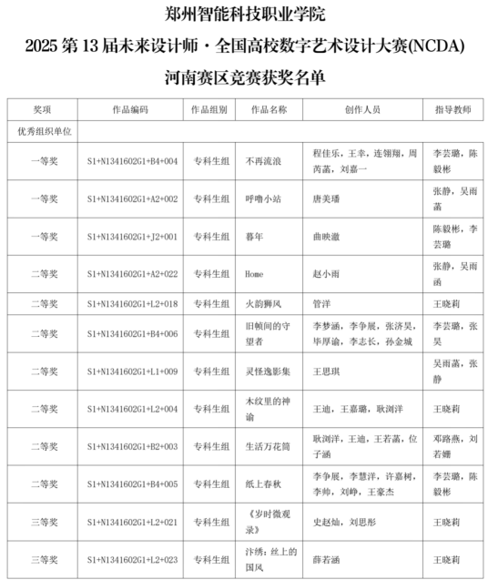
近日,2025年第13届未来设计师·全国高校数字艺术设计大赛(NCDA)全国总决赛结果揭晓。传媒学院再创佳绩,国赛荣获三等奖2项;省赛一等奖3项、二等奖7项、三等奖6项;我们荣获"优秀组织单位"称号。 未来设计师·全国高校数字艺术设计大赛(NCDA)入选《全国普通高校大学生竞赛排行榜》,近20家教育厅认定,“学习强国“学习平台支持,是对接联合国国际赛的全国性大学生竞赛。大赛始于2012年,每年举办一届,已连续举办12届,为艺术设计领域的高水平知名赛事,是高校积极参与的重要竟赛之一。本届大赛共吸引全国1893所高校参与,征集作品超29万件,参赛院校包括95%的985高校和众多知名美术院校。在这场高水平竞赛中取得如此成绩,充分体现了传媒学院在数字艺术设计领域的教学实力和学生的创新能力。 此次获奖,不仅展现了我们学子扎实的专业功底和独特的艺术视角,也标志着学校在"以赛促教、以赛促学"方面取得了显著成效。学校将继续深化教学改革,培养更多具有创新精神和实践能力的优秀设计人才。


